۳۰-آذر-۱۳۹۰, ۱۸:۲۹:۲۴
مدار آمپلی فایر 1500 وات 4 اهم
![[تصویر: 175-مدار-آمپلی-فایر-1500-وات.html]](http://www.techno-electro.com/175-مدار-آمپلی-فایر-1500-وات.html)
این مدار را برای کسانی آماده کردیم که با هیچ قدرت صدایی ارضاء نمی شوند . این مدار همانطور که می بینید با 1500 وات واقعی و امپدانس 4 اهم در خروجی مخصوص کسانی است که به اذیت و آزار همسایه ها علاقه دارند . چنین آمپلی فایر هایی در بازار در حدود 700 هزار تومان فروخته می شوند که معلوم هم نیست توان واقعی را اعلام می کنند ولی در این مدار ما با محاسبات به شما این مطلب را ثابت می کنیم . البته اگر به فکر این هستید چند ساعتی برای مراسمی مثل عروسی از این آمپلی فایر کار بکشید بهتر است از حالا در فکر یک رادیاتور مایع باشید . حتی اگر نمی خواهید این مدار را ببندید تا آخر مطلب با ما باشید زیرا هرچیزی که در الکترونیک خواندید در این مدار بطور عملی می بینید و یک تقویت کننده واقعی را با ما تحلیل خواهید کرد .
توجه مهم : اگر دانش آموز هستید و یا در الکترونیک تازه کار هستید به هیچ وجه این مدار را به تنهایی تست نکنید زیرا با کوچکترین اشتباهی جریان بسیار بالای منبع تغذیه این مدار شما را در یک آن خشک می کند و ما هیچ مسئولیتی در قبال آن به عهده نمی گیریم . ضمنا مشکلات مداری از نظر کار ندادن و یا سوختن قطعات به ما مربوط نمی شود و هیچ سوالی در این زمینه را پاسخ نخواهیم داد .
خیلی ها می پرسند که آیا با افزایش ولتاژ آمپلی فایر ها می توان توان را افزایش داد ؟ در پاسخ باید بگوییم خیر. هر نیمه هادی تا ولتاژ خاصی می تواند کار کند . برای مثال در این پروژه ما از ترانزیستور هایی که قادر است تا ولتاژ 250 ولت را تحمل کنند استفاده می کنیم .
کسایی که کمی در الکترونیک وارد باشند ممکن است تا مدار را نگاه کنند بگویند چرا از Mosfet به جای ترانزیستور استفاده نکردید ؟ البته ماسفت ها تقویت خیلی خوبی دارند ولی ماسفت ها به خودی خود قیمت بالایی دارند . ماسفت ها دو نمونه عمودی و افقی دارند . نوع افقی در ولتاژ های بالای 200 ولت کمیاب هستند و در نوع عمودی مانند HEXFETs ها و مانند آنها نیز به خاطر اینکه تقویت این نوع ماسفت ها غیر خطی است به خوبی جریان های جزیی تقویت نمی شوند و شما مجبورید یک جریان ساکن با قدرت نسبی همیشه به آن بدهید که باعث اطلاف انرژی و افزایش حرارت شود و برای کاهش حرارت مجبورید از کلاس های ترانزیستوری استفاده کنید که کلی مدار شلوغ تر خواهد شد . و چندین مورد دیگر که در این بحث نمی گنجد . در صورتیکه در رابطه با Fet های جدید علاقه دارید مطالبی یاد بگیرید بهتر است در گوگل به زبان انگلیسی جستجو کنید زیرا متاسفانه در کتب آموزش و پرورش چیزی در این باره پیدا نخواهید کرد .
تقویت کننده های تجاری دیگر که قدرتی در این حد دارند نیز از همین نوع طراحی استفاده نموده اند همچنین تقریبا همه از کلاس G برای محدود سازی اتلاف توان کلی منبع استفاده می کنند . در تمام این نوع آمپلی فایر ها نیز معمولا از منبع تغذیه سوئیچینگ استفاده شده است .
نصب فن و یا رادیاتور در این مدار ضروری است زیرا در صورت آسیب دیدگی ترانزیستور ها تعمیر آن کمی مشکل و پر هزینه است زیرا ترانزیستور ها اکثر قابلمه ای هستند . پس یا از یک رادیاتور فن دار استفاده کنید یا اینکه از یک رادیاتور با مایه خنک کنند استفاده کنید .
در مورد انتخاب اسپیکر هم خیلی باید دقت کنید زیرا این مدار حداقل 1500 وات تا 2 کیلو وات پیک به خروجی می دهد و اگر باند ضعیفی به آن متصل کنید منجر به پاره شدن باند می شود . در واقع اگر می خواهید از نظر محاسباتی به گفته ما برسید برای اینکه 1500 وات را کامل در خروجی داشته باشید باید 110 ولت را به یک باند 8 اهمی وصل کنید . همان طور که از فرمول توان به دست می آید :
U2/R=P
که 1512 وات را نتیجه می دهد . به نظر شما چنین باندی تا چند ثانیه دوام می آورد ؟ اگر می خواهید منظورم را بفهمید ترانس یک اسپیکر 100 وات را مشاهده کنید . حالا تصور کنید که 1500 وات شود . قبول دارم تصورش هم وحشتناکه چه ساب ووفر قدرتمندی می تواند به آمپلی فایر ما نصب گردد . البته کسی شما را مجبور نکرده صدا را تا آخر زیاد کنید . این مدار را می توان با ترفند هایی توانش را تا حدود 2200 هم رسانید ولی فکر نمی کنم بیشتر از این گوشی بتواند تحمل کند و دیوانگی می باشد . ولی اگر پول شما زیادی کرده و دوست دارید شیشه های اطراف را خورد کنید می توانید با اضافه کردن ترانزیستور ها بصورت موازی اهم خروجی را حتی به 2 اهم هم برسانید .
خب بهتره شروع به طراحی مدار کنیم :
می دانیم که توان خروجی 1.5 کیلو وات است و امپدانس خروجی 4 اهم است . طبق فرمول U2/R=P ما به 77.5V RMS نیاز داریم ولی کمی بیشتر از این ولتاژ باید در خروجی باشد زیرا ولتاژ خروجی با قرار گیری بار در خروجی کاهش می یابد همچنین مقداری از ولتاژ روی مقاومت امیتر ها تلف می شود . در نتیجه ولتاژ منبع تغذیه مورد نیاز ما برابر است با :
VDC = VRMS * 1.414
VDC = 77.5 * 1.414 = ±109.6V DC
ما هنوز افت ولتاژ را در نظر نگرفته ایم ولی معمولا حدود 10 ولت هم برای افت ولتاژ ها قرار می دهند . ما برای اینکار از یک ترانسفورماتور 220 به 2x90 استفاده می کنیم که ولتاژ بدون بار ±130V DC را به مدار می دهد . همانطور که می بینید منبع تغذیه شما ولتاژ بسیار زیادی را دریافت می کند و اگر دست شما به این قسمت بر خورد کند حادثه بدی برای شما رخ می دهد .
ما ولتاژ نهایی تغذیه را ±120V در نظر می گیریم زیرا حتی با بزرگترین ترانسفورمر ها و فیلتر های خازنی شما افت ولتاژ خواهید داشت . همچنین جریان مورد نیاز نیز بسیار حیرت آور است . با تقسیم کردن 110 ولت بر 4 اهم ولتاژ خروجی شما جریان 27.5A بر روی بار خواهید داشت . ولی جریان نامی اسپیکر ها زیر 20 آمپر در حالت ماکزیمم توان است . هر چیزی که در مورد تقویت کننده ها شما می دانستید را باید در این آمپلی فایر به روز کنید . با توجه به این جریان بالا فکر استفاده از خطوط PCB با ضخامت زیر 1.5 میلیمتر را از سر خود خارج کنید . در کل توصیه می شود از PCB استفاده نکنید . همچنین از سیم های زخیم استفاده کنید و به صد درصد مطمئن شوید جایی از مدار اتصال کوتاه ندارد زیرا اگر شما را نکشد کل ترانزیستور ها و سیم ها را می سوزاند . منبع تغذیه این مدار توانایی ذوب کردن سیم های نازک و PCB های باریک را دارد .
مرحله بعدی بدست آوردن میزان اتلاف دقیق قطعات است . بدترین حالت اتلاف بار مقاومتی زمانی اتفاق می افتد که 1/2 ولتاژ تغذیه بین ترانزیستور و بار تقسیم شده است . در این حالت ولتاژ 65 ولت است که باعث یک توان آنی در بار و خروجی می شود . P = V² / R = 65² / 4 = 1056W
این شروع کار است زیرا ما بایدیک محدوده مجاز را در نظر بگیریم . فراموش نکنید که ماکزیمم اتلاف در یک بار راکتیو با اختلاف فاز 45 درجه تقریبا دو برابر حساب می شود ، حدودا 1900W است . اگر ترانزیستور ها بتوانند در دمای 25 سالم بمانند خیلی خوب است ولی ما نیاز به تحمل بیشتر داریم . ما بین 9 قسمت خروجی تقسیم کردیم که حدود 212 وات به هر کدام خواهد رسید و برای دهمین قسمت هم از راه انداز استفاده شده . توجه کنید که با این همه توان حتما از هدسینگ همراه فن باید استفاده کرد .
ترانزیستور MJ15024/5 و یا MJ21193/4 در بسته بندی های TO-3 می باشند و برای تحمل 250 وات در دمای 25 درجه طراحی شده اند .
ترانزیستور راه انداز مقدماتی MJE340/350 بار گذاری را بر روی VAS یا (voltage amplification stage) کاهش می دهد . با این حال حدود 12 میلی آمپر از طریق VAS ، اتلاف 72 صدم وات می باشد .بنابراین Q4 , Q6 , Q9 و Q10 باید هدسینگ داشته باشند . همچنین Q5 باید تماس حرارتی با هدسینگ اصلی داشته باشد.
مدار حفاظت کننده ، توان پیک ترانزیستور ها را به حدود 180 وات توسط یک اتصال کوتاه جریان 12 آمپری محدود می سازد .
شماتیک شماره 1 :(برای وضوح بیشتر روی تصویر زیر کلیک کنید)
![[تصویر: 1318572717_p117-f1.gif]](http://www.techno-electro.com/uploads/posts/2011-10/1318572717_p117-f1.gif)
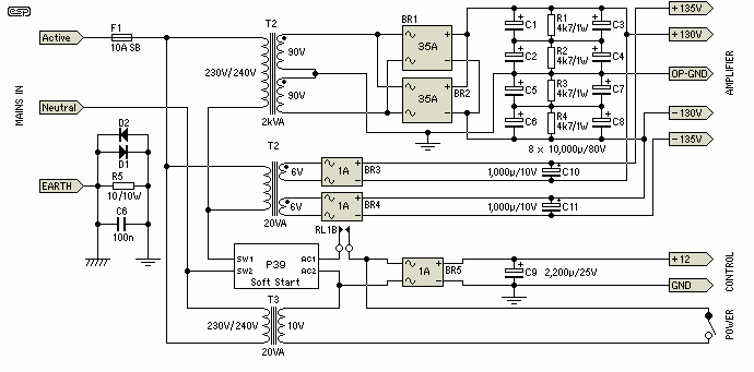
بخش منبع تغذیه :
![[تصویر: 1318574336_p117-f2.gif]](http://www.techno-electro.com/uploads/posts/2011-10/1318574336_p117-f2.gif)
منبع تغذیه مورد نیاز ما کمی بزرگ است . علت آن هم نیاز به یک ترانسفورماتور بسیار بزرگ است . زیرا این ترانسفورماتور حداقل باید 1KVA برای مدل 1.5kw دارد و برای مدل 2KW که صحبت شد نیاز به 1.5kVA دارید. چنین ترانسی در بازار گیر نمی آید و باید سفارش ساخت بدهید . مشکل بعدی فیلتر های خازنی هستند که باید 150 ولت باشند . و ممکن است به این آسانی بدست نیایند .
مشکل بعدی احتمالا پیدا کردن پل دیود 35 آمپری است .
مدار کنترل و حفاظت :
![[تصویر: 1318574463_p117-f3.gif]](http://www.techno-electro.com/uploads/posts/2011-10/1318574463_p117-f3.gif)
این مدار بعد از رسیدن به دمای 35 درجه فن یا مایع کولینگ را در سیستم روشن می کند . سنسور حرارت می تواند ترانزیستور یا یک دما سنج باشد .
- این مدار به هیچ وجه آموزشی نیست اگر بار اول است میخواهید آمپلی فایر بسازید به یک 100 وات اکتفا کنید .
هشدار های ما را جدی بگیرید :
- تنها پیچیدن ترانس این آمپلی فایر حدودا 200 هزار تومان هزینه بردار است . هزینه فیلتر های خازنی آن نیز کمتر از این مقدار نیست
- از طرفی کوچکترین اشتباهی در پی سی بی شما باعث سوخت اکثر قطعات شما می شود .
- خطر برق گرفتی آن نیز از موتور های جوش کمتر نیست و منجر به مرگ می شود .
- این پروژه فقط برای سالن های بسیار بزرگ با ساب ووفر های آمپلی ساپورت بسته می شود .
- این پروژه به درخواست تعداد زیادی از کاربران فقط برای معرفی توسط تکنو الکترو قرار داده شده است و هیچ مسئولیتی از لحاظ کار ندادن و یا خطراتی که شما را تهدید می کند به عهده نخواهیم گرفت .
منبع : تکنو الکترو
[attachment=12233]
[attachment=12232]
[attachment=12231]
این مدار را برای کسانی آماده کردیم که با هیچ قدرت صدایی ارضاء نمی شوند . این مدار همانطور که می بینید با 1500 وات واقعی و امپدانس 4 اهم در خروجی مخصوص کسانی است که به اذیت و آزار همسایه ها علاقه دارند . چنین آمپلی فایر هایی در بازار در حدود 700 هزار تومان فروخته می شوند که معلوم هم نیست توان واقعی را اعلام می کنند ولی در این مدار ما با محاسبات به شما این مطلب را ثابت می کنیم . البته اگر به فکر این هستید چند ساعتی برای مراسمی مثل عروسی از این آمپلی فایر کار بکشید بهتر است از حالا در فکر یک رادیاتور مایع باشید . حتی اگر نمی خواهید این مدار را ببندید تا آخر مطلب با ما باشید زیرا هرچیزی که در الکترونیک خواندید در این مدار بطور عملی می بینید و یک تقویت کننده واقعی را با ما تحلیل خواهید کرد .
توجه مهم : اگر دانش آموز هستید و یا در الکترونیک تازه کار هستید به هیچ وجه این مدار را به تنهایی تست نکنید زیرا با کوچکترین اشتباهی جریان بسیار بالای منبع تغذیه این مدار شما را در یک آن خشک می کند و ما هیچ مسئولیتی در قبال آن به عهده نمی گیریم . ضمنا مشکلات مداری از نظر کار ندادن و یا سوختن قطعات به ما مربوط نمی شود و هیچ سوالی در این زمینه را پاسخ نخواهیم داد .
خیلی ها می پرسند که آیا با افزایش ولتاژ آمپلی فایر ها می توان توان را افزایش داد ؟ در پاسخ باید بگوییم خیر. هر نیمه هادی تا ولتاژ خاصی می تواند کار کند . برای مثال در این پروژه ما از ترانزیستور هایی که قادر است تا ولتاژ 250 ولت را تحمل کنند استفاده می کنیم .
کسایی که کمی در الکترونیک وارد باشند ممکن است تا مدار را نگاه کنند بگویند چرا از Mosfet به جای ترانزیستور استفاده نکردید ؟ البته ماسفت ها تقویت خیلی خوبی دارند ولی ماسفت ها به خودی خود قیمت بالایی دارند . ماسفت ها دو نمونه عمودی و افقی دارند . نوع افقی در ولتاژ های بالای 200 ولت کمیاب هستند و در نوع عمودی مانند HEXFETs ها و مانند آنها نیز به خاطر اینکه تقویت این نوع ماسفت ها غیر خطی است به خوبی جریان های جزیی تقویت نمی شوند و شما مجبورید یک جریان ساکن با قدرت نسبی همیشه به آن بدهید که باعث اطلاف انرژی و افزایش حرارت شود و برای کاهش حرارت مجبورید از کلاس های ترانزیستوری استفاده کنید که کلی مدار شلوغ تر خواهد شد . و چندین مورد دیگر که در این بحث نمی گنجد . در صورتیکه در رابطه با Fet های جدید علاقه دارید مطالبی یاد بگیرید بهتر است در گوگل به زبان انگلیسی جستجو کنید زیرا متاسفانه در کتب آموزش و پرورش چیزی در این باره پیدا نخواهید کرد .
تقویت کننده های تجاری دیگر که قدرتی در این حد دارند نیز از همین نوع طراحی استفاده نموده اند همچنین تقریبا همه از کلاس G برای محدود سازی اتلاف توان کلی منبع استفاده می کنند . در تمام این نوع آمپلی فایر ها نیز معمولا از منبع تغذیه سوئیچینگ استفاده شده است .
نصب فن و یا رادیاتور در این مدار ضروری است زیرا در صورت آسیب دیدگی ترانزیستور ها تعمیر آن کمی مشکل و پر هزینه است زیرا ترانزیستور ها اکثر قابلمه ای هستند . پس یا از یک رادیاتور فن دار استفاده کنید یا اینکه از یک رادیاتور با مایه خنک کنند استفاده کنید .
در مورد انتخاب اسپیکر هم خیلی باید دقت کنید زیرا این مدار حداقل 1500 وات تا 2 کیلو وات پیک به خروجی می دهد و اگر باند ضعیفی به آن متصل کنید منجر به پاره شدن باند می شود . در واقع اگر می خواهید از نظر محاسباتی به گفته ما برسید برای اینکه 1500 وات را کامل در خروجی داشته باشید باید 110 ولت را به یک باند 8 اهمی وصل کنید . همان طور که از فرمول توان به دست می آید :
U2/R=P
که 1512 وات را نتیجه می دهد . به نظر شما چنین باندی تا چند ثانیه دوام می آورد ؟ اگر می خواهید منظورم را بفهمید ترانس یک اسپیکر 100 وات را مشاهده کنید . حالا تصور کنید که 1500 وات شود . قبول دارم تصورش هم وحشتناکه چه ساب ووفر قدرتمندی می تواند به آمپلی فایر ما نصب گردد . البته کسی شما را مجبور نکرده صدا را تا آخر زیاد کنید . این مدار را می توان با ترفند هایی توانش را تا حدود 2200 هم رسانید ولی فکر نمی کنم بیشتر از این گوشی بتواند تحمل کند و دیوانگی می باشد . ولی اگر پول شما زیادی کرده و دوست دارید شیشه های اطراف را خورد کنید می توانید با اضافه کردن ترانزیستور ها بصورت موازی اهم خروجی را حتی به 2 اهم هم برسانید .
خب بهتره شروع به طراحی مدار کنیم :
می دانیم که توان خروجی 1.5 کیلو وات است و امپدانس خروجی 4 اهم است . طبق فرمول U2/R=P ما به 77.5V RMS نیاز داریم ولی کمی بیشتر از این ولتاژ باید در خروجی باشد زیرا ولتاژ خروجی با قرار گیری بار در خروجی کاهش می یابد همچنین مقداری از ولتاژ روی مقاومت امیتر ها تلف می شود . در نتیجه ولتاژ منبع تغذیه مورد نیاز ما برابر است با :
VDC = VRMS * 1.414
VDC = 77.5 * 1.414 = ±109.6V DC
ما هنوز افت ولتاژ را در نظر نگرفته ایم ولی معمولا حدود 10 ولت هم برای افت ولتاژ ها قرار می دهند . ما برای اینکار از یک ترانسفورماتور 220 به 2x90 استفاده می کنیم که ولتاژ بدون بار ±130V DC را به مدار می دهد . همانطور که می بینید منبع تغذیه شما ولتاژ بسیار زیادی را دریافت می کند و اگر دست شما به این قسمت بر خورد کند حادثه بدی برای شما رخ می دهد .
ما ولتاژ نهایی تغذیه را ±120V در نظر می گیریم زیرا حتی با بزرگترین ترانسفورمر ها و فیلتر های خازنی شما افت ولتاژ خواهید داشت . همچنین جریان مورد نیاز نیز بسیار حیرت آور است . با تقسیم کردن 110 ولت بر 4 اهم ولتاژ خروجی شما جریان 27.5A بر روی بار خواهید داشت . ولی جریان نامی اسپیکر ها زیر 20 آمپر در حالت ماکزیمم توان است . هر چیزی که در مورد تقویت کننده ها شما می دانستید را باید در این آمپلی فایر به روز کنید . با توجه به این جریان بالا فکر استفاده از خطوط PCB با ضخامت زیر 1.5 میلیمتر را از سر خود خارج کنید . در کل توصیه می شود از PCB استفاده نکنید . همچنین از سیم های زخیم استفاده کنید و به صد درصد مطمئن شوید جایی از مدار اتصال کوتاه ندارد زیرا اگر شما را نکشد کل ترانزیستور ها و سیم ها را می سوزاند . منبع تغذیه این مدار توانایی ذوب کردن سیم های نازک و PCB های باریک را دارد .
مرحله بعدی بدست آوردن میزان اتلاف دقیق قطعات است . بدترین حالت اتلاف بار مقاومتی زمانی اتفاق می افتد که 1/2 ولتاژ تغذیه بین ترانزیستور و بار تقسیم شده است . در این حالت ولتاژ 65 ولت است که باعث یک توان آنی در بار و خروجی می شود . P = V² / R = 65² / 4 = 1056W
این شروع کار است زیرا ما بایدیک محدوده مجاز را در نظر بگیریم . فراموش نکنید که ماکزیمم اتلاف در یک بار راکتیو با اختلاف فاز 45 درجه تقریبا دو برابر حساب می شود ، حدودا 1900W است . اگر ترانزیستور ها بتوانند در دمای 25 سالم بمانند خیلی خوب است ولی ما نیاز به تحمل بیشتر داریم . ما بین 9 قسمت خروجی تقسیم کردیم که حدود 212 وات به هر کدام خواهد رسید و برای دهمین قسمت هم از راه انداز استفاده شده . توجه کنید که با این همه توان حتما از هدسینگ همراه فن باید استفاده کرد .
ترانزیستور MJ15024/5 و یا MJ21193/4 در بسته بندی های TO-3 می باشند و برای تحمل 250 وات در دمای 25 درجه طراحی شده اند .
ترانزیستور راه انداز مقدماتی MJE340/350 بار گذاری را بر روی VAS یا (voltage amplification stage) کاهش می دهد . با این حال حدود 12 میلی آمپر از طریق VAS ، اتلاف 72 صدم وات می باشد .بنابراین Q4 , Q6 , Q9 و Q10 باید هدسینگ داشته باشند . همچنین Q5 باید تماس حرارتی با هدسینگ اصلی داشته باشد.
مدار حفاظت کننده ، توان پیک ترانزیستور ها را به حدود 180 وات توسط یک اتصال کوتاه جریان 12 آمپری محدود می سازد .
شماتیک شماره 1 :(برای وضوح بیشتر روی تصویر زیر کلیک کنید)
![[تصویر: 1318572717_p117-f1.gif]](http://www.techno-electro.com/uploads/posts/2011-10/1318572717_p117-f1.gif)
بخش منبع تغذیه :
![[تصویر: 1318574336_p117-f2.gif]](http://www.techno-electro.com/uploads/posts/2011-10/1318574336_p117-f2.gif)
منبع تغذیه مورد نیاز ما کمی بزرگ است . علت آن هم نیاز به یک ترانسفورماتور بسیار بزرگ است . زیرا این ترانسفورماتور حداقل باید 1KVA برای مدل 1.5kw دارد و برای مدل 2KW که صحبت شد نیاز به 1.5kVA دارید. چنین ترانسی در بازار گیر نمی آید و باید سفارش ساخت بدهید . مشکل بعدی فیلتر های خازنی هستند که باید 150 ولت باشند . و ممکن است به این آسانی بدست نیایند .
مشکل بعدی احتمالا پیدا کردن پل دیود 35 آمپری است .
مدار کنترل و حفاظت :
![[تصویر: 1318574463_p117-f3.gif]](http://www.techno-electro.com/uploads/posts/2011-10/1318574463_p117-f3.gif)
این مدار بعد از رسیدن به دمای 35 درجه فن یا مایع کولینگ را در سیستم روشن می کند . سنسور حرارت می تواند ترانزیستور یا یک دما سنج باشد .
- این مدار به هیچ وجه آموزشی نیست اگر بار اول است میخواهید آمپلی فایر بسازید به یک 100 وات اکتفا کنید .
هشدار های ما را جدی بگیرید :
- تنها پیچیدن ترانس این آمپلی فایر حدودا 200 هزار تومان هزینه بردار است . هزینه فیلتر های خازنی آن نیز کمتر از این مقدار نیست
- از طرفی کوچکترین اشتباهی در پی سی بی شما باعث سوخت اکثر قطعات شما می شود .
- خطر برق گرفتی آن نیز از موتور های جوش کمتر نیست و منجر به مرگ می شود .
- این پروژه فقط برای سالن های بسیار بزرگ با ساب ووفر های آمپلی ساپورت بسته می شود .
- این پروژه به درخواست تعداد زیادی از کاربران فقط برای معرفی توسط تکنو الکترو قرار داده شده است و هیچ مسئولیتی از لحاظ کار ندادن و یا خطراتی که شما را تهدید می کند به عهده نخواهیم گرفت .
منبع : تکنو الکترو
[attachment=12233]
[attachment=12232]
[attachment=12231]