۲۲-شهریور-۱۳۹۱, ۱۷:۳۹:۱۷
سلام بر همه
خوبید؟
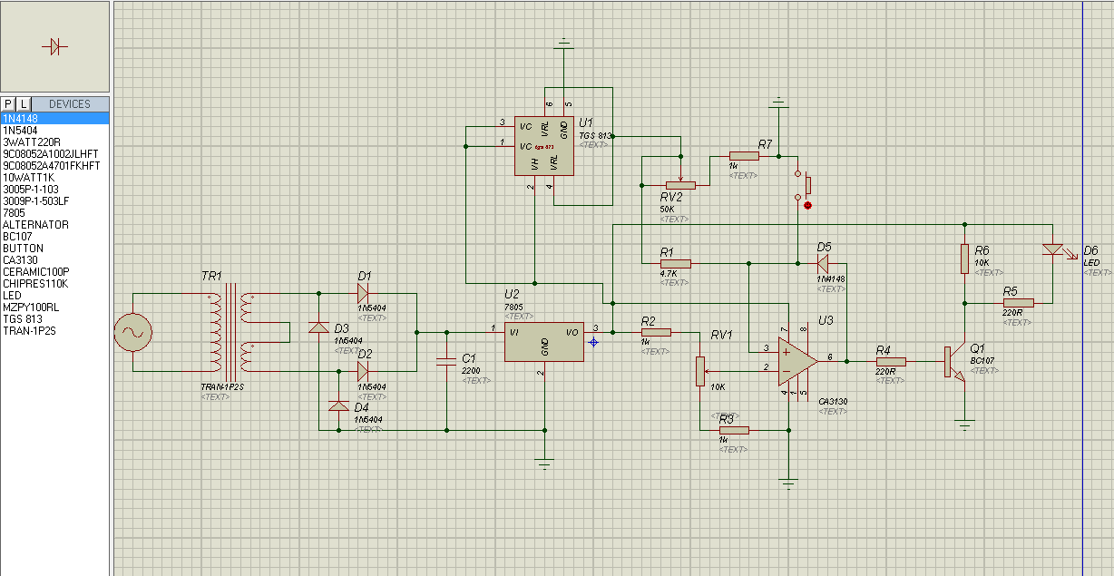
من میخوام مدار زیر رو به عنوان اولین مدارم بسازم
![[تصویر: img.php?image=3489_untitled_en57.jpg]](http://1.marmolak.net/img.php?image=3489_untitled_en57.jpg)
http://1.marmolak.net/img.php?image=3489...d_en57.jpg
توضیحات مدار هم در فایل پی دی افی هست که پیوست کردم
در انتهای توضیحات نوشته:
"متاسفانه نمی توانيد این مدار را با باطری تست کنيد.تغذیه لازم جهت تست این مدار را یا بایستی از منبع تغذیه فراهم شود.، یا اینکه با استفاده از ترانس و دیود پل و خازن و رگولاتور 7805 این تغذیه را برای تست فراهم کنيد .ترانسی که برای این مدار تهيه می کنيد.جریانش بایست بين 500 تا 1000 ميلی آمپر باشد . در ضمن ميتوانيد.به جای تغذیه های بالا از 3 عدد باطری CFL 2300Aیا باطری SONY 2300A استفاده کنيد ."
حالا میخوام قطعات لازم رو بخرم برای این ترانس و دیود پل و خازن باید چی بخرم یعنی مثلا خازن چند فاراد؟دیود چقدر ؟ترانس چند؟
ممنون میشم کمکم کنید
خوبید؟
من میخوام مدار زیر رو به عنوان اولین مدارم بسازم
![[تصویر: img.php?image=3489_untitled_en57.jpg]](http://1.marmolak.net/img.php?image=3489_untitled_en57.jpg)
http://1.marmolak.net/img.php?image=3489...d_en57.jpg
توضیحات مدار هم در فایل پی دی افی هست که پیوست کردم
در انتهای توضیحات نوشته:
"متاسفانه نمی توانيد این مدار را با باطری تست کنيد.تغذیه لازم جهت تست این مدار را یا بایستی از منبع تغذیه فراهم شود.، یا اینکه با استفاده از ترانس و دیود پل و خازن و رگولاتور 7805 این تغذیه را برای تست فراهم کنيد .ترانسی که برای این مدار تهيه می کنيد.جریانش بایست بين 500 تا 1000 ميلی آمپر باشد . در ضمن ميتوانيد.به جای تغذیه های بالا از 3 عدد باطری CFL 2300Aیا باطری SONY 2300A استفاده کنيد ."
حالا میخوام قطعات لازم رو بخرم برای این ترانس و دیود پل و خازن باید چی بخرم یعنی مثلا خازن چند فاراد؟دیود چقدر ؟ترانس چند؟
ممنون میشم کمکم کنید
![[تصویر: 2371469111312081371167223721514416815853131.jpg]](http://www.tebyan.net/bigimage.aspx?img=http://img.tebyan.net/big/1388/08/2371469111312081371167223721514416815853131.jpg)

