۱۵-شهریور-۱۳۹۳, ۱۸:۵۴:۵۹
![[تصویر: photo.jpg]](http://www.electronics-lab.com/projects/audio/010/photo.jpg)
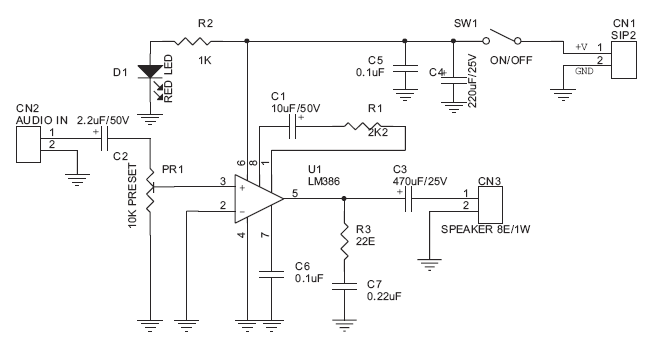
Power supply - 6 - 12 VDC
Output power - 1 W, 8 Ohm
The quiescent power drain is only 24 mW when operating from 6 VDC
Self-centering output quiescent voltage
Onboard PRESET to adjust volume
Terminal pins for connecting power supply, audio signal and speaker
Power-On LED indicator
ON/OFF PCB mounted slide switch for power supply
Four mounting holes of 3.2 mm each
PCB dimensions 44 mm x 44 mm
[attachment=12397]
![[تصویر: parts.gif]](http://www.electronics-lab.com/projects/audio/010/parts.gif)
توضیحات:
![[تصویر: IO.gif]](http://www.electronics-lab.com/projects/audio/010/IO.gif)
![[تصویر: pcb.gif]](http://www.electronics-lab.com/projects/audio/010/pcb.gif)