کانال تلگرام انجمن @iranledcom
|
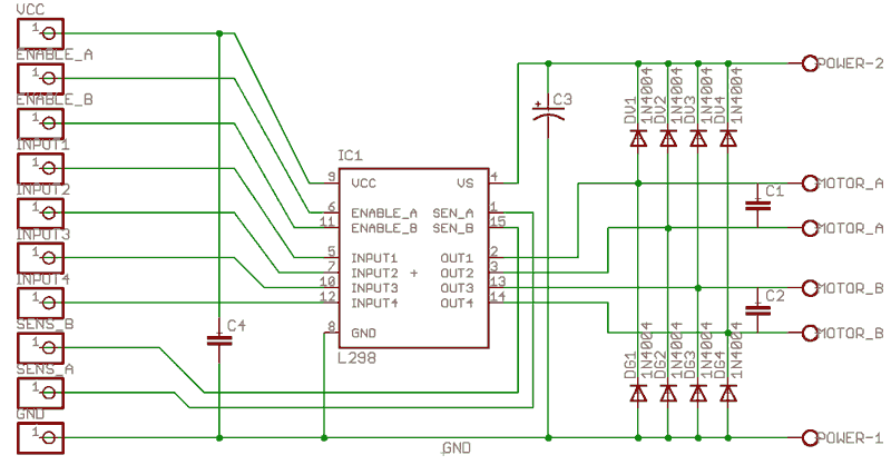
چطوری جریان خروجی درایور متور (lm293d)رو 2 امپر کنم
|
|
| نویسنده | پیام |
mahdifaraji
كاربر دو ستاره ![]() ![]() ارسالها: 134 موضوعها: 15 تاریخ عضویت: خرداد ۱۳۹۴ تشکرها : 150 ( 18 تشکر در 8 ارسال ) |
|
||
| ۲۷-شهریور-۱۳۹۴, ۱۴:۱۸:۳۸ |
| ||
تشکر شده توسط : |
alimogmov |
alimogmov
مدیر بخش ![]() ![]() ![]() ![]() ![]() ارسالها: 456 موضوعها: 36 تاریخ عضویت: اردیبهشت ۱۳۹۰ تشکرها : 867 ( 943 تشکر در 393 ارسال ) |
|
||
| ۲۷-شهریور-۱۳۹۴, ۱۶:۰۴:۳۴ |
| ||
تشکر شده توسط : |
mahdifaraji |
mahdifaraji
كاربر دو ستاره ![]() ![]() ارسالها: 134 موضوعها: 15 تاریخ عضویت: خرداد ۱۳۹۴ تشکرها : 150 ( 18 تشکر در 8 ارسال ) |
|
||
| ۲۷-شهریور-۱۳۹۴, ۲۱:۵۴:۳۶ |
|
milad15m
عضو افتخاری ![]() ![]() ![]() ![]() ارسالها: 460 موضوعها: 17 تاریخ عضویت: شهریور ۱۳۹۳ تشکرها : 1649 ( 547 تشکر در 237 ارسال ) |
|
||
| ۲۷-شهریور-۱۳۹۴, ۲۳:۵۵:۲۶ |
| ||
تشکر شده توسط : |
alimogmov, mahdifaraji |
mahdifaraji
كاربر دو ستاره ![]() ![]() ارسالها: 134 موضوعها: 15 تاریخ عضویت: خرداد ۱۳۹۴ تشکرها : 150 ( 18 تشکر در 8 ارسال ) |
|
||
| ۲۸-شهریور-۱۳۹۴, ۱۱:۵۷:۳۴ |
|
hamed dehghani
كاربر تک ستاره ![]() ارسالها: 53 موضوعها: 16 تاریخ عضویت: اسفند ۱۳۸۸ تشکرها : 28 ( 35 تشکر در 19 ارسال ) |
|
||
| ۲۶-اردیبهشت-۱۳۹۵, ۲۱:۴۷:۳۳ |
|
|
|
| موضوعات مرتبط با این موضوع... | |||||
| موضوع | نویسنده | پاسخ | بازدید | آخرین ارسال | |
| [حل شد] تقویت ولتاژ خروجی میکرو | shaparak10 | 2 | 3,192 |
۰۶-خرداد-۱۳۹۵, ۰۱:۲۹:۵۹ آخرین ارسال: hamed dehghani |
|
| [فوری] مشکل با نصب درایور پروگرامر NUS112 روی ویندوز 10 | hamed dehghani | 1 | 2,809 |
۳۰-اردیبهشت-۱۳۹۵, ۱۰:۰۱:۳۰ آخرین ارسال: 1نفر |
|
| [فوری] تقویت خروجی opamp با ترانزیستور | mahdifaraji | 4 | 3,795 |
۲۷-شهریور-۱۳۹۴, ۰۶:۲۶:۳۳ آخرین ارسال: alimogmov |
|
| ماسفت MTD20N03HL را چطوری به میکرو وصل کنم؟ | amir00 | 0 | 1,667 |
۰۵-شهریور-۱۳۹۳, ۱۱:۵۶:۳۲ آخرین ارسال: amir00 |
|
| چرا میکرو بعضی از مواقع روی پایه هاش خروجی 2 ولت میده بیرون؟ | alirezajf68 | 10 | 8,620 |
۱۳-بهمن-۱۳۹۱, ۱۶:۳۷:۳۰ آخرین ارسال: aKaReZa75 |
|
| ساخت انواع درایور برای هر میکرویی | h0x00i | 2 | 3,427 |
۲۶-خرداد-۱۳۹۱, ۲۰:۵۸:۴۱ آخرین ارسال: h0x00i |
|
| خروجی میکرو | titery | 3 | 3,848 |
۲۰-آذر-۱۳۹۰, ۱۵:۱۹:۰۸ آخرین ارسال: Pardazesh-Gar |
|
| اتصال دو خروجی به یک پایه میکرو | mreza_dm2004 | 8 | 7,408 |
۱۷-دى-۱۳۸۹, ۱۳:۲۰:۵۳ آخرین ارسال: ALI cv-c |
|
کاربرانِ درحال بازدید از این موضوع: 1 مهمان

صفحه اصلی
انجمن
جستجو
فهرست اعضا
افزونه های فایرفاکس
»

تشکر شده توسط :
بیستون کندن فرهاد نه کاریست شگفت