امتیاز موضوع:
  • 1 رأی - میانگین امتیازات: 5
  • 1
  • 2
  • 3
  • 4
  • 5
آمپلیفایر با 2N3055
نویسنده پیام
a.mehran آفلاین
مدیر بخش
*****

ارسال‌ها: 1,029
موضوع‌ها: 93
تاریخ عضویت: فروردین ۱۳۹۲

تشکرها : 5126
( 4490 تشکر در 1882 ارسال )
ارسال: #1
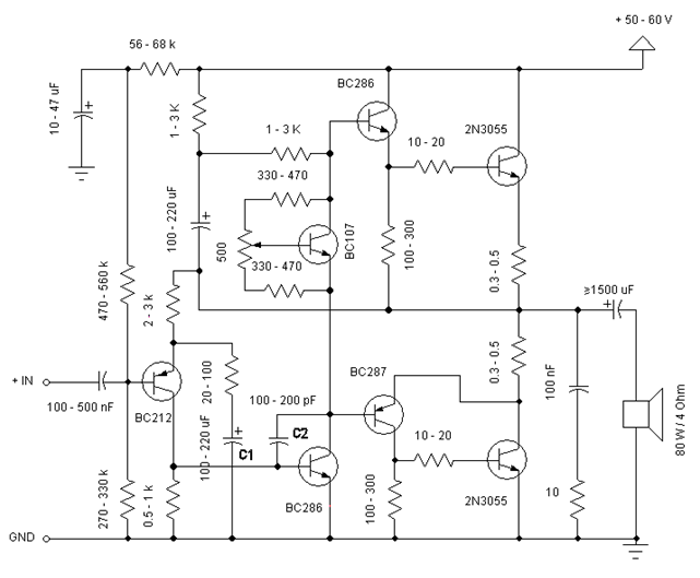
آمپلیفایر با 2N3055
[تصویر:  2N3055_Power_Amplifier.gif]
   
درصورت جایگذاری صحیح قطعات ،توان امپلیفایر به 60 وات میرسد !

silent people have the loudest minds شادی − بهینه شده برای ورژن جدید شادی − بهینه شده برای ورژن جدید
سایت من Abrdade.com
۱۵-شهریور-۱۳۹۳, ۱۹:۰۰:۵۶
ارسال‌ها
پاسخ
تشکر شده توسط : رسول


پرش به انجمن:


کاربرانِ درحال بازدید از این موضوع: 1 مهمان

صفحه‌ی تماس | IranVig | بازگشت به بالا | | بایگانی | پیوند سایتی RSS