امتیاز موضوع:
  • 0 رأی - میانگین امتیازات: 0
  • 1
  • 2
  • 3
  • 4
  • 5
مدار سنسور IR
نویسنده پیام
javad.alavi آفلاین
كاربر دو ستاره
**

ارسال‌ها: 121
موضوع‌ها: 20
تاریخ عضویت: بهمن ۱۳۹۱

تشکرها : 127
( 48 تشکر در 34 ارسال )
ارسال: #1
مدار سنسور IR
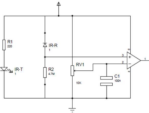
سلام دوستان در مدار زیر قبل از روشن کردن فرستنده مقابل گیرنده و بعد از روشن کردن فرستنده مقابل گیرنده خرروجی به ترتیب چقدر است ( میخوام بدونم کدوم حالت 0 وکدم حالت 1 است)


فایل‌(های) پیوست شده بندانگشتی (ها)
   
۰۸-اسفند-۱۳۹۱, ۱۵:۰۷:۴۵
ارسال‌ها
پاسخ
تشکر شده توسط : RAHIM MO
WhiteNoise آفلاین
مدیر بازنشسته
*****

ارسال‌ها: 941
موضوع‌ها: 21
تاریخ عضویت: مرداد ۱۳۸۹

تشکرها : 8104
( 7796 تشکر در 3061 ارسال )
ارسال: #2
RE: مدار سنسور IR
بستگی به آپ امپت و تغذیه خوده آپامپه داره
5 ولت تغذیه باشه حالته 0 که صفره ولی حالت 1 نزدیکه 3.8 که میکرو 1 میگیره
۰۸-اسفند-۱۳۹۱, ۱۵:۴۶:۰۱
ارسال‌ها
پاسخ
تشکر شده توسط : abbasalifix, aKaReZa75, javad.alavi, RAHIM MO
رسول غایب
بازنشسته
*****

ارسال‌ها: 2,458
موضوع‌ها: 237
تاریخ عضویت: دى ۱۳۸۸

تشکرها : 15003
( 20196 تشکر در 5767 ارسال )
ارسال: #3
RE: مدار سنسور IR
ولی من فکر میکنم منظورشون چیز دیگه ای بود

منظورش اینه که وقتی مدار فرستنده روشن میشه خروجی یک میشه یا صفر

و برعکسش یعنی وقتی فرستنده خاموش میشه خروجی یک میشه یا صفر

یا بعبارتی میخوان بدونن خروجی در لحظه اول صفره یا یک

معمولا یک میشه (اگه بصورت معکوس کننده بسته نشده باشه)

اما توی پروتئوس میتونی امتحانش کنی

یا اینکه روی برد بورد ببندش و امتحان کن Biggrin
۰۸-اسفند-۱۳۹۱, ۱۷:۰۲:۵۳
ارسال‌ها
پاسخ
تشکر شده توسط : aKaReZa75, javad.alavi, RAHIM MO
javad.alavi آفلاین
كاربر دو ستاره
**

ارسال‌ها: 121
موضوع‌ها: 20
تاریخ عضویت: بهمن ۱۳۹۱

تشکرها : 127
( 48 تشکر در 34 ارسال )
ارسال: #4
RE: مدار سنسور IR
اصلا کاری به آپ امپ ندارم. تو قسمت سنسورا میگه فقط
خروجی مدار زیر منظورمه
اون قسمت که علامت سوال گذاشتم


فایل‌(های) پیوست شده بندانگشتی (ها)
   
۰۸-اسفند-۱۳۹۱, ۱۸:۱۸:۱۰
ارسال‌ها
پاسخ
تشکر شده توسط : RAHIM MO
WhiteNoise آفلاین
مدیر بازنشسته
*****

ارسال‌ها: 941
موضوع‌ها: 21
تاریخ عضویت: مرداد ۱۳۸۹

تشکرها : 8104
( 7796 تشکر در 3061 ارسال )
ارسال: #5
RE: مدار سنسور IR
تا جایی که یادمه نزدیکه 1.5 ولت میشد
۰۸-اسفند-۱۳۹۱, ۱۸:۲۰:۴۷
ارسال‌ها
پاسخ
تشکر شده توسط : javad.alavi, RAHIM MO
javad.alavi آفلاین
كاربر دو ستاره
**

ارسال‌ها: 121
موضوع‌ها: 20
تاریخ عضویت: بهمن ۱۳۹۱

تشکرها : 127
( 48 تشکر در 34 ارسال )
ارسال: #6
RE: مدار سنسور IR
WhiteNoise منظورم اینه که قبل از روشن کردن فرستنده مقابل گیرنده و بعد از روشن کردن فرستنده مقابل گیرنده خرروجی(علامت سوال) به ترتیب چقدره؟
۰۸-اسفند-۱۳۹۱, ۱۸:۲۶:۵۰
ارسال‌ها
پاسخ
تشکر شده توسط : RAHIM MO
WhiteNoise آفلاین
مدیر بازنشسته
*****

ارسال‌ها: 941
موضوع‌ها: 21
تاریخ عضویت: مرداد ۱۳۸۹

تشکرها : 8104
( 7796 تشکر در 3061 ارسال )
ارسال: #7
RE: مدار سنسور IR
والا مادون قرمز که دمه دست نبود
یه CNY70 رو برد داشتم تست کردم
با توجه به میزانه بازتابه نور بینه 0 تا 2.1 2.2 متغییر هستش
سنسورای مادون قرمزم باید تو همین حدود باشن
البته تا وقتی تو شرایط قرارشون ندی و امتحان نکنی نمیتونی پیشبینی 100% بکنی
۰۸-اسفند-۱۳۹۱, ۱۸:۵۲:۴۹
ارسال‌ها
پاسخ
تشکر شده توسط : abbasalifix, javad.alavi, RAHIM MO, milad15m
javad.alavi آفلاین
كاربر دو ستاره
**

ارسال‌ها: 121
موضوع‌ها: 20
تاریخ عضویت: بهمن ۱۳۹۱

تشکرها : 127
( 48 تشکر در 34 ارسال )
ارسال: #8
RE: مدار سنسور IR
WhiteNoise فکر کنم من منظورم رو بد میرسونم
منظور م اینه
اینو از تو یه سایت کشیدم بیرون
اگر قبل از روشن کردن قرستنده در مقابل گیرنده با دستگاه مقاومت سنج (اهم متر) مقاومت دو سر گیرنده را اندازه بگیرید میبینید که مقاومت زیادی حدود ۱۰۰ کیلواهم دارد که تقریبا مثل یک کلید باز عمل میکند ولی هنگامی که فرستند را در نزدیکی گیرنده روشن میکنید مقاومت بین پایه های آن کم میشود و تقریبا مثل یک کلید بسته عمل می نماید .

[تصویر:  circuit-sen-300x134.jpg]

وقتی کلید بسته است خروجی به صفر ولت و وقتی کلید باز است خروجی با مقاومت به ۵ ولت متصل میشود . حال اگر فرستنده دائما روشن باشد و یک جسمی جلوی رسیدن نور را به گیرنده بگیرد باز هم کلید باز است چون نور فرستنده به گیرنده نرسیده که آنرا وصل کند.

http://roboticngo.com/wp-content/uploads...00x121.jpg


حالا منظورم اینه که طبق مدار خودم و مطابق توضیحات بالا در خروجی چه اتفاقی میوفته
(آخرین ویرایش در این ارسال: ۰۸-اسفند-۱۳۹۱, ۱۹:۱۱:۰۹، توسط javad.alavi.)
۰۸-اسفند-۱۳۹۱, ۱۹:۰۸:۲۱
ارسال‌ها
پاسخ
تشکر شده توسط : RAHIM MO
WhiteNoise آفلاین
مدیر بازنشسته
*****

ارسال‌ها: 941
موضوع‌ها: 21
تاریخ عضویت: مرداد ۱۳۸۹

تشکرها : 8104
( 7796 تشکر در 3061 ارسال )
ارسال: #9
RE: مدار سنسور IR
(۰۸-اسفند-۱۳۹۱, ۱۹:۰۸:۲۱)javad.alavi نوشته است: WhiteNoise فکر کنم من منظورم رو بد میرسونم
منظور م اینه
اینو از تو یه سایت کشیدم بیرون
اگر قبل از روشن کردن قرستنده در مقابل گیرنده با دستگاه مقاومت سنج (اهم متر) مقاومت دو سر گیرنده را اندازه بگیرید میبینید که مقاومت زیادی حدود ۱۰۰ کیلواهم دارد که تقریبا مثل یک کلید باز عمل میکند ولی هنگامی که فرستند را در نزدیکی گیرنده روشن میکنید مقاومت بین پایه های آن کم میشود و تقریبا مثل یک کلید بسته عمل می نماید .

[تصویر:  circuit-sen-300x134.jpg]

وقتی کلید بسته است خروجی به صفر ولت و وقتی کلید باز است خروجی با مقاومت به ۵ ولت متصل میشود . حال اگر فرستنده دائما روشن باشد و یک جسمی جلوی رسیدن نور را به گیرنده بگیرد باز هم کلید باز است چون نور فرستنده به گیرنده نرسیده که آنرا وصل کند.

http://roboticngo.com/wp-content/uploads...00x121.jpg


حالا منظورم اینه که طبق مدار خودم و مطابق توضیحات بالا در خروجی چه اتفاقی میوفته
اولا که من مهردادم:d
دوما میدونم منم دقیقا ولتاژه همون قسمتو گفتم دیگه بین 0 تا 2.2 متغیره
بستگی داره چقدر نور مادون قرمز به گیرنده بتابه تو اصلا بیا گیرندتو یه مقاومت فرض کن (البته این طرز تفکر خیلی غیره اصولی هستش از نظر خودمم غلطه ولی تو درک بهتر بهت کمک میکنه:d)حالا تو یه مقاومت با این سری کردی رو جفته اینا یه افته ولتاژه مثلا 5 ولتی داری
وقتی مقاومته گیرندت نصبت به مقاومتی که باهاش سری کردی خیلی بالا میره افته ولتاژ رو اون قسمت خیلی بیشتر میشه در نتیجه ولتاژبعده مقاومت اول نزدیکه صفر میرسه
عکسشم دقیقا همینجوریه تو بهترین حالتا این دوتا مقاومت نزدیکه هم میشن که ولتاژ اون قسمت میشه نصفه اون 5 ولت که میگیریمش 2.5 ولت (بازم میگم زیاد رو این استدلال حساب نکن تا جایی که یادمه این سنسورا فتو ترانزیستورن پس نمیتونیم مثله فتو سل دقیقا به شیوه مقاومت باهاش برخورد کنیم)
در هر صورت بهترین جوابی که میتونی از این پسته من برداشت کنی تو همون 2 خطه اوله:dاون قسمت بینه 0 تا 2.1 متغیره

البته استدلال اصولیش این میشه که تو با معکوس بایاس کردنه اون میای افته ولتاژه یه جریانه محدودی رو روی یه مقاومت اندازه میگیری که با کمو زیاد شدنه نور مادون قرمز تغییر میکنه
(اصولا تغییره ولتاژ رو دو سره خوده گیرنده وقتی معکوس بایاس نمیشه خیلی کمه برا همین از این راه استفاده میکنیم البته با یه سری گیتای منطقی میشه مستقیم بایاس کردو جواب گرفت ولی این مطمئن ترین راهه)
(آخرین ویرایش در این ارسال: ۰۸-اسفند-۱۳۹۱, ۱۹:۲۹:۵۰، توسط WhiteNoise.)
۰۸-اسفند-۱۳۹۱, ۱۹:۱۹:۴۵
ارسال‌ها
پاسخ
تشکر شده توسط : javad.alavi, omid_phoenix, RAHIM MO
javad.alavi آفلاین
كاربر دو ستاره
**

ارسال‌ها: 121
موضوع‌ها: 20
تاریخ عضویت: بهمن ۱۳۹۱

تشکرها : 127
( 48 تشکر در 34 ارسال )
ارسال: #10
RE: مدار سنسور IR
تو این عکس اون اومده گیرنده رو به صورت معکوس بسته درسته؟
۰۸-اسفند-۱۳۹۱, ۱۹:۳۱:۵۴
ارسال‌ها
پاسخ
تشکر شده توسط : RAHIM MO
omid_phoenix آفلاین
مدیر بخش
*****

ارسال‌ها: 2,238
موضوع‌ها: 108
تاریخ عضویت: شهریور ۱۳۹۱

تشکرها : 12682
( 15434 تشکر در 4574 ارسال )
ارسال: #11
RE: مدار سنسور IR
نقل قول: وقتی کلید بسته است خروجی به صفر ولت و وقتی کلید باز است خروجی با مقاومت به ۵ ولت متصل میشود . حال اگر فرستنده دائما روشن باشد و یک جسمی جلوی رسیدن نور را به گیرنده بگیرد باز هم کلید باز است چون نور فرستنده به گیرنده نرسیده که آنرا وصل کند.


http://roboticngo.com/wp-content/uploads...00x121.jpg


حالا منظورم اینه که طبق مدار خودم و مطابق توضیحات بالا در خروجی چه اتفاقی میوفته
تا زمانی که نور فرستنده به گیرندت نرسه خروجی نداری؛ پس فرقی نداره که فرستنده نور رو ارسال کرده باشه یا نه

۰۸-اسفند-۱۳۹۱, ۱۹:۳۲:۰۴
ارسال‌ها
پاسخ
تشکر شده توسط : javad.alavi


موضوعات مرتبط با این موضوع...
موضوع نویسنده پاسخ بازدید آخرین ارسال
  سوال در مورد سنسور جریان ACS712 ؟ mega16 0 594 ۰۱-خرداد-۱۳۹۹, ۱۵:۴۳:۳۹
آخرین ارسال: mega16
  درخواست معرفی سنسور جهت سنجش متر MahdiJalali 7 1,831 ۱۴-مرداد-۱۳۹۸, ۰۹:۲۸:۴۲
آخرین ارسال: MahdiJalali
  سوال در مورد سنسور ds18b20 دما Ekf2000 1 2,394 ۱۶-خرداد-۱۳۹۶, ۱۲:۵۳:۳۴
آخرین ارسال: mohsen.sharif
  سنسور تشخیص حرکت آب فروم باز 3 3,693 ۲۶-آذر-۱۳۹۴, ۱۹:۳۷:۲۶
آخرین ارسال: sharin
  مشکل در راه اندازی سنسور تشخیص حرکت Pir salmon 0 2,200 ۱۴-تير-۱۳۹۴, ۱۶:۳۶:۵۲
آخرین ارسال: salmon
  سنسور مادون قرمز javad.alavi 12 10,718 ۲۴-فروردین-۱۳۹۴, ۰۰:۲۱:۱۲
آخرین ارسال: mortezanss
  سنسور ربات اتش نشان milad15m 41 28,956 ۲۱-اسفند-۱۳۹۳, ۱۳:۳۷:۳۸
آخرین ارسال: milad15m
  سنسور ردیاب خورشید mansouri_mybb1.2_import14569 13 20,639 ۱۵-اسفند-۱۳۹۳, ۲۰:۲۴:۰۶
آخرین ارسال: alimogmov
  سنسور cny70 sheitunak 26 23,516 ۰۵-دى-۱۳۹۳, ۱۲:۴۴:۳۱
آخرین ارسال: majid694
  دانلود پاورپوینت سنسور cny70 lktra 1 5,023 ۰۶-آبان-۱۳۹۳, ۲۲:۴۸:۳۳
آخرین ارسال: a.mehran

پرش به انجمن:


کاربرانِ درحال بازدید از این موضوع: 1 مهمان

صفحه‌ی تماس | IranVig | بازگشت به بالا | | بایگانی | پیوند سایتی RSS