کانال تلگرام انجمن @iranledcom
|
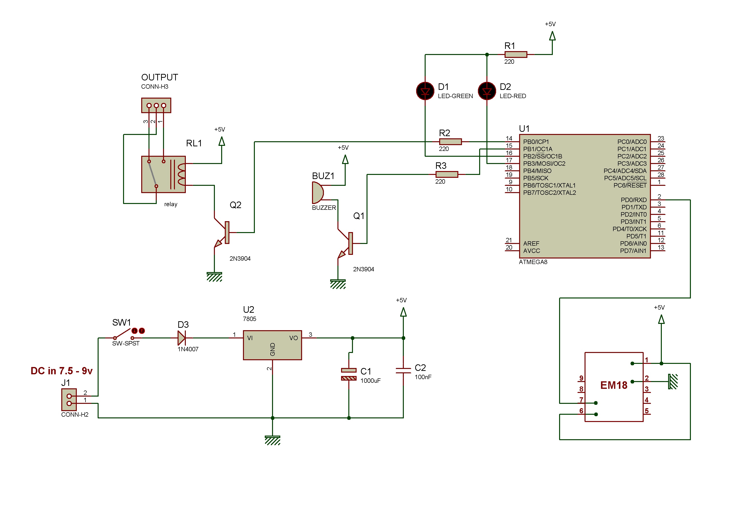
پروژه RFID با ماژول EM-18
|
|
| نویسنده | پیام |
robojalal
كاربر دو ستاره ![]() ![]() ارسالها: 162 موضوعها: 11 تاریخ عضویت: شهریور ۱۳۸۹ تشکرها : 125 ( 463 تشکر در 142 ارسال ) |
|
||
| ۲۹-فروردین-۱۳۹۳, ۱۸:۰۶:۴۴ |
| ||
تشکر شده توسط : |
hadikh73, babyy, رسول, orange signal, behzady, Pixar, a.mehran, antipak, aKaReZa75, helma, M.ABDOLLAHI, Ambassador |
antipak
تازه وارد ارسالها: 4 موضوعها: 0 تاریخ عضویت: مرداد ۱۳۹۰ تشکرها : 4 ( 2 تشکر در 1 ارسال ) |
|
||
| ۲۰-خرداد-۱۳۹۳, ۱۲:۰۸:۴۰ |
|
behzady
مدیر بازنشسته ![]() ![]() ![]() ![]() ![]() ارسالها: 1,169 موضوعها: 57 تاریخ عضویت: آبان ۱۳۹۰ تشکرها : 4094 ( 6339 تشکر در 2085 ارسال ) |
|
||
| ۲۱-خرداد-۱۳۹۳, ۱۲:۳۹:۲۸ |
| ||
تشکر شده توسط : |
babyy, رسول, antipak |
antipak
تازه وارد ارسالها: 4 موضوعها: 0 تاریخ عضویت: مرداد ۱۳۹۰ تشکرها : 4 ( 2 تشکر در 1 ارسال ) |
|
||
| ۲۱-خرداد-۱۳۹۳, ۱۷:۴۶:۳۷ |
|
behzady
مدیر بازنشسته ![]() ![]() ![]() ![]() ![]() ارسالها: 1,169 موضوعها: 57 تاریخ عضویت: آبان ۱۳۹۰ تشکرها : 4094 ( 6339 تشکر در 2085 ارسال ) |
|
||
| ۲۱-خرداد-۱۳۹۳, ۱۸:۱۴:۳۰ |
| ||
تشکر شده توسط : |
babyy, antipak |
antipak
تازه وارد ارسالها: 4 موضوعها: 0 تاریخ عضویت: مرداد ۱۳۹۰ تشکرها : 4 ( 2 تشکر در 1 ارسال ) |
|
||
| ۲۱-خرداد-۱۳۹۳, ۱۸:۴۳:۲۳ |
|
robojalal
كاربر دو ستاره ![]() ![]() ارسالها: 162 موضوعها: 11 تاریخ عضویت: شهریور ۱۳۸۹ تشکرها : 125 ( 463 تشکر در 142 ارسال ) |
|
||
| ۲۲-خرداد-۱۳۹۳, ۰۰:۰۱:۰۸ |
| ||
تشکر شده توسط : |
babyy, رسول, antipak, behzady |
رسول
بازنشسته ![]() ![]() ![]() ![]() ![]() ارسالها: 2,458 موضوعها: 237 تاریخ عضویت: دى ۱۳۸۸ تشکرها : 15003 ( 20196 تشکر در 5767 ارسال ) |
|
||
| ۱۲-مرداد-۱۳۹۳, ۱۴:۰۴:۰۴ |
| ||
تشکر شده توسط : |
a.mehran, babyy, WhiteNoise |
robojalal
كاربر دو ستاره ![]() ![]() ارسالها: 162 موضوعها: 11 تاریخ عضویت: شهریور ۱۳۸۹ تشکرها : 125 ( 463 تشکر در 142 ارسال ) |
|
||
| ۱۲-مرداد-۱۳۹۳, ۱۹:۲۸:۳۱ |
| ||
تشکر شده توسط : |
a.mehran, رسول, WhiteNoise |
رسول
بازنشسته ![]() ![]() ![]() ![]() ![]() ارسالها: 2,458 موضوعها: 237 تاریخ عضویت: دى ۱۳۸۸ تشکرها : 15003 ( 20196 تشکر در 5767 ارسال ) |
|
||
| ۱۲-مرداد-۱۳۹۳, ۲۰:۲۴:۰۰ |
| ||
تشکر شده توسط : |
a.mehran, WhiteNoise |
robojalal
كاربر دو ستاره ![]() ![]() ارسالها: 162 موضوعها: 11 تاریخ عضویت: شهریور ۱۳۸۹ تشکرها : 125 ( 463 تشکر در 142 ارسال ) |
|
||
| ۱۳-مرداد-۱۳۹۳, ۰۳:۵۷:۱۵ |
| ||
تشکر شده توسط : |
babyy, رسول, behzady |
|
|
| موضوعات مرتبط با این موضوع... | |||||
| موضوع | نویسنده | پاسخ | بازدید | آخرین ارسال | |
| [پروژه] [پروژه] IMU شش درجه آزادی با MPU6050 | salehjg | 2 | 14,621 |
۲۵-دى-۱۳۹۷, ۰۳:۴۴:۳۰ آخرین ارسال: asadollah |
|
|
|
[پروژه] پروژه ریموت کنترل کد لرنینگ | Nimaaryamehr | 22 | 34,504 |
۲۹-آبان-۱۳۹۷, ۰۱:۱۰:۵۱ آخرین ارسال: 340_.abbas._ |
| پروژه های عملی | h0x00i | 9 | 25,089 |
۲۸-بهمن-۱۳۹۴, ۱۲:۲۴:۵۳ آخرین ارسال: sroushimanian |
|
| پروژه ساعت-تقویم-دماسنج دیجیتالی | reza-m | 9 | 12,569 |
۱۱-بهمن-۱۳۹۳, ۱۳:۲۲:۰۲ آخرین ارسال: farshadfadaiee |
|
| آموزش راه اندازی و استفاده از ماژول em_18 | mostafa_naderi | 13 | 19,495 |
۳۰-تير-۱۳۹۳, ۰۲:۱۲:۳۰ آخرین ارسال: amkamkamk |
|
| راه اندازی ماژول فرستنده گیرنده بیسیم | ha_60 | 7 | 29,913 |
۲۸-تير-۱۳۹۳, ۱۳:۱۸:۵۸ آخرین ارسال: ziafat |
|
| پروژه شارژر همراه با پورت usb | omid_phoenix | 2 | 11,478 |
۲۴-فروردین-۱۳۹۲, ۲۰:۱۹:۳۸ آخرین ارسال: behzad-khazama |
|
کاربرانِ درحال بازدید از این موضوع: 1 مهمان

صفحه اصلی
انجمن
جستجو
فهرست اعضا
افزونه های فایرفاکس
»



تشکر شده توسط :